Open login
Close login
close
登入 國立虎尾科技大學生物科技系
Username
Password
登入
使用自然人憑證登入
忘記密碼?
請登入以管理網站,按下開啟登入視窗
home
國立虎尾科技大學生物科技系
Google Search
Language
繁體中文
English
登入
Language
繁體中文
English
Open login
Toggle navigation
:::
國立虎尾科技大學生物科技系
Toggle navigation
:::
最新消息
校園公告
系所公告
演講資訊
招生資訊
學術資訊
師生表現
實習資訊
徵才資訊
系所簡介
系主任
歷屆主任
系所沿革
教育目標
發展重點
研究成果
職涯進路
系所位置
系所成員
專任老師
兼任老師
行政人員
場館介紹
實驗室介紹
其他場館
學制介紹
四技
碩士/碩在職
課程地圖
核心能力
活動專區
專題演講
學生活動
下載專區
行政單位
行政單位
教師
四技
課程標準
輔系/雙主修
實務專題
校外實習
先修研究生甄選
表單下載
碩士/碩在職
碩士班
碩士在職專班
招生資訊
系所招生資訊
NFU招生資訊網
學習準備建議方向
審資料準備指引
網站導覽
:::
校園公告
系所公告
演講資訊
招生資訊
學術資訊
師生表現
實習資訊
徵才資訊
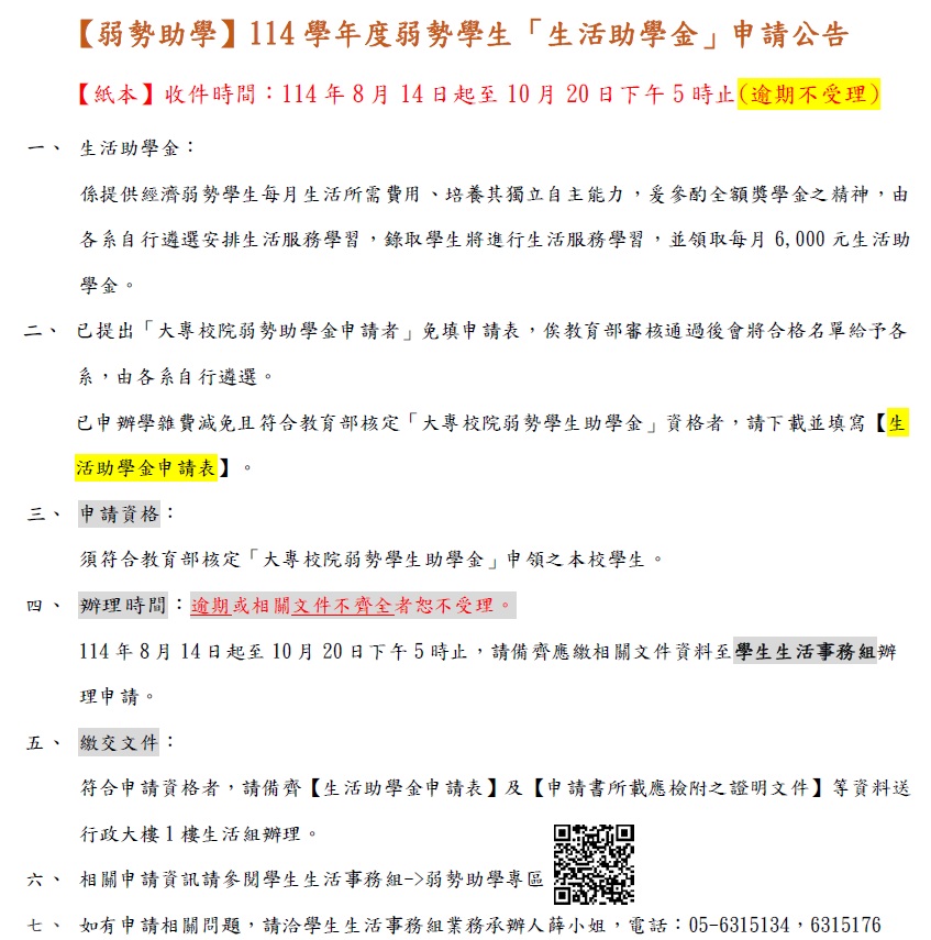
【學務處公告】【弱勢助學】114學年度弱勢學生「生活助學金」申請公告
2025-06-02
AdminAdmin
Share
Tweet
Print this page